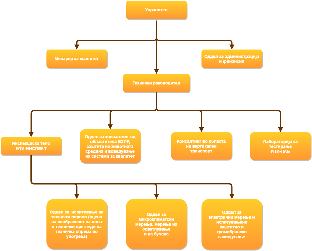
ИНСТИТУТ ЗА ТЕХНИЧКО ИСПИТУВАЊЕ И БЕЗБЕДНОСЕН ИНЖЕНЕРИНГ
ИТИ дооел Скопје
ИТИ дооел Скопје
услуги
ИТИ Скопје е друштво кое е формирано во март 2016 со основни дејности:
Испитувања, мерења и изработка на елаборати и стручна документација во регулирана област
- Оцена на сообразност на техничка опрема
- Техничко испитување на техничка опрема во употреба
- Безбедност и здравје при работа
- Заштита на животната средина
- Противпожарна заштита, спасување и евакуација
Испитувања и мерења во нерегулирана област
- Испитување на електрични нисконапонски и громобрански инсталации
- Испитување и проверка на заштитна опрема за работа под висок напон
- Мерење на осветленост во деловни објекти и на сообраќајници
- Испитување на катодна заштита
Консултантски услуги во областите
- Вертикален транспорт на луѓе и товар
- Изработка на техничка документација
- Заштита при работа
- Заштита на животната средина
- Воведување на системи за квалитет
Поголем дел од услугите спаѓаат во регулирана област, односно претставуваат услуги кои се предвидени со закони и подзаконски акти, а останатите се од консултантска природа.
Иако релативно ново друштво, дел од вработените во него се долгогодишно искуство, со многубројни остварени проекти во споменатите области и се експерти во своите области и како такви ангажирани се од страна и на државните органи во одредени проекти, посебно во работните групи за изработка или измени и дополненија на законската регулатива, во областа на стандардизација и во областа на акредитација.
Искусен и
компетентен тим
Преку искуството на својот тим и со статусот на „стручни лица“ од областа на БЗР на повеќето вработени, како и со поседувањето на соодветна мерна опрема, ИТИ Скопје има добиено 5 Овластувања за вршење на стручни работи од областа на БЗР издадени од страна на Министерството за труд и социјална политика на РМ, со кои ги покриваме скоро сите услуги потребни за една фирма за задоволување на барањата на законската регулатива од оваа област.
Компетентноста на нашиот кадар е заслужна за поседувањето на три решенија добиени од Министерството за економија на РМ за вршење на технички прегледи и испитувања и за вршење на оцена на сообразност на техничка опрема.
НАШИОТ ТИМ
Решениjа
за вршење стручни работи
Заштита од елементарни непогоди и спасување
Врз основа барањата на Законот за безбедност и здравје при работа и Законот за заштита од елементарни непогоди и спасување изработуваме и планови за заштита од пожари, Планови за евакуација, Програма за заштита од пожари и други елементарни непогоди и схеми за евакуација.
